User not logged in - login - register
Home Calendar Books School Tool Photo Gallery Message Boards Users Statistics Advertise Site Info
go to bottom | |
 Message Boards » » Who Can Build This?? Page [1]  
MadDriver20
All American
977 Posts
user info
edit post

I suck at soldering (jumpy hands). So if I provide all the parts and instructions, who can build something like this for me:





7/28/2005 2:32:12 PM

jocristian
All American
7529 Posts
user info
edit post

provided you had decent diagrams of the circuit, I could (or probably any EE student could), but Im not in Raleigh

7/28/2005 2:38:11 PM

MadDriver20
All American
977 Posts
user info
edit post

U mean something like this:

7/28/2005 2:47:34 PM

Noen
All American
31346 Posts
user info
edit post

theres plenty of people here who can build that.

none that are going to do it for free or anything near that.

7/28/2005 2:49:52 PM

MadDriver20
All American
977 Posts
user info
edit post

how much $$$ we talking?

7/28/2005 2:53:12 PM

jocristian
All American
7529 Posts
user info
edit post

^^^yeah, that should do.

also, what he said ^^

7/28/2005 2:57:43 PM

Woodfoot
All American
60354 Posts
user info
edit post

wait
wtf is that

7/28/2005 3:11:51 PM

TypeA
Suspended
3327 Posts
user info
edit post

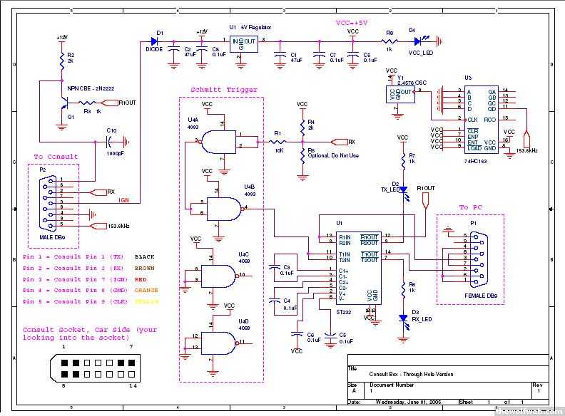
appears to be just a device to allow a PC to talk to the cars ECU.

Includes a 74HC163 to divide the osc. to 153.6khz (probably needed by the ECU)

an ST232 for level shifting to +12/-12V (also could use a max232cpe for this) needed for the PC, also has a neat little feature where D2 will flash when the ECU is talking back

A voltage reg for power

A schmitt trigger probably to help reject noise and square the edges up.

Some other basic stuff.

I created my own flavor of one of these to do the same thing for a non OBDII car a couple years ago.

[Edited on July 28, 2005 at 4:18 PM. Reason : x]

7/28/2005 4:10:44 PM

scrager
All American
9481 Posts
user info
edit post

can you provide the pre-printed perfboard as well?

7/28/2005 4:35:43 PM

TypeA
Suspended
3327 Posts
user info
edit post

Or if you have the layout for it I can probably spin you one.

7/28/2005 4:38:08 PM

MadDriver20
All American
977 Posts
user info
edit post

yes, i can get everything that is in the pics above.

yes, you are right it is so my laptop can see what my car ecu can see. This is for nissan vehicles with an onboard consult port. I basically can see thing like injector duty, cel, temp, speed, ignition tables, etc......

So who thinks they can build me one for a good price??

7/28/2005 11:04:02 PM

scrager
All American
9481 Posts
user info
edit post

i could probably solder it together for you for $20

7/28/2005 11:36:16 PM

Docido
All American
4642 Posts
user info
edit post

ECU = Engine Control Unit?

7/29/2005 10:42:39 AM

daalians
All American
557 Posts
user info
edit post

i can do it

7/29/2005 8:17:23 PM

 Message Boards » Tech Talk » Who Can Build This?? Page [1]  
go to top | |
Admin Options : move topic | lock topic

© 2026 by The Wolf Web - All Rights Reserved.
The material located at this site is not endorsed, sponsored or provided by or on behalf of North Carolina State University.
Powered by CrazyWeb v2.39 - our disclaimer.